近日,甘肅省醫用耗材陽光采購平臺發布了《關于甘肅省醫用耗材陽光采購平臺交易采購功能遷移的通知》(以下簡稱《通知》)。
從《通知》中獲悉,甘肅省現已將醫用耗材陽光采購平臺(以下簡稱“原平臺”) 全類別產品遷移至招采子系統”耗材交易結算”模塊進行線上交易采購。
該模塊主要包含掛網目錄查詢、配送關系管理、院內目錄管理、議價管理、采購管理、收貨退貨管理等交易采購功能,可供全省各級醫療機構、零售藥店采購高值醫用耗材、普通醫用耗材、體外診斷試劑等產品。
《通知》要求,相關單位使用招采子系統開展醫用耗材線上交易,提高耗材網采率,原平臺將于7月15日停用交易采購功能。過渡期間需盡快完成在途訂單,未完成的補單訂單和新的訂單直接通過招采子系統下單。
這意味著,全國統一醫用耗材招采平臺正式在甘肅落地!
不只甘肅省,近期以來,多地接連在招采子系統落地上取得新進展。
6月9日,廣西醫保局發布《關于全面上線運行國家醫療保障信息平臺招采管理子系統的通知》,明確自2023年6月15日起,廣西全面上線運行國家醫療保障信息平臺藥品和醫用耗材招采管理子系統。

自上線當日,全區正式使用招采子系統采購藥品,廣西藥械集中采購平臺、廣西藥品集團采購服務平臺關停醫藥機構藥品采購權限(醫用耗材仍在原平臺采購,具體系統切換時間另行通知)。
同一天,山西省醫保局發布《關于進一步做好醫用耗材陽光采購使用工作的通知(征求意見稿)》,要求全省所有公立醫療機構均須通過“山西省醫療保障平臺藥品和醫用耗材招采管理子系統”進行網上陽光采購醫用耗材(含體外診斷試劑)。
自2022年5月國家醫保局官宣全國統一醫保信息平臺全面建成后,全國各地都在積極響應,加速推進全國統一招采子系統的落地使用。
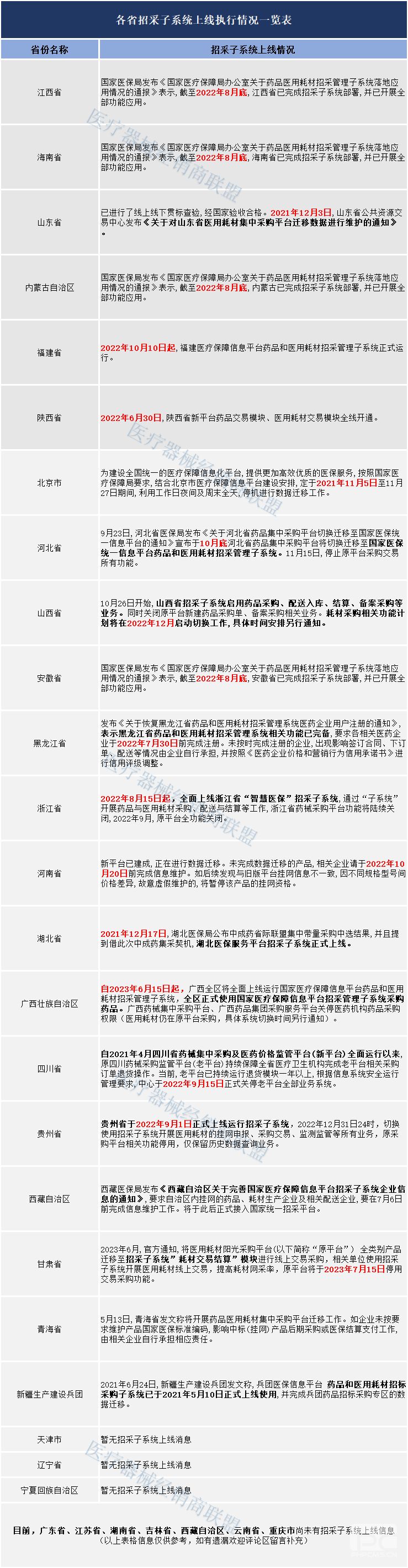
算上近期的甘肅、廣西、陜西,全國已有二十余省發文上線招采子系統,其中大部分已完成對接工作。具體如下:

而眾所周知,全國統一招采平臺就像一張無形的“大網”,是實現醫用耗材從掛網、交易、采購、配送、結算全流程的監管閉環的有力抓手。
新平臺在全國大范圍落地,帶來的將是全國醫用耗材在掛網、采購、結算等全方面變革與重塑!
在各省耗材信息尚未接入國家統一平臺時,因耗材分類繁雜、名稱不統一、分類標準不明確而造成的種種耗材亂象時有發生。
因此,新舊平臺交替之際,往往伴隨著針對耗材編碼亂象的“大清洗”。
如安徽省藥械集中采購平臺發布《關于將我省醫藥集中采購平臺醫用耗材編碼匹配錯誤產品取消掛網的公示》,超10萬個耗材因編碼匹配錯誤擬被取消掛網;陜西省的清洗行動中,超6萬多個醫用耗材,因“醫保編碼存在重復項”而無法掛網……
而無編碼不采購已是全國共識。隨著新平臺在各省陸續落地,一場醫耗“大清洗”也悄然而至,大批“重復拿碼、分解拿碼”醫用耗材徹底退出公立醫院市場。
招采子系統帶來的掛網價格數據共享,給予了耗材價格監管極大的便利。
目前,湖北、河北、陜西、四川等多個省份均針對醫用耗材掛網價格展開重點治理,包括產品價格高于限價、未填報全國最低采購價等等。企業沒有在期限內調價,或者瞞報外省價格,其產品直接被踢出掛網集采。
其中,陜西省在2023年上半年已經展開共計7批次的醫用耗材聯動調價,累計完成對2.1萬余個醫用耗材的調價,且大批產品降幅超過90%。
顯然,在全國統一平臺“帶碼招標、帶碼采購、帶碼結算”下,“一省砍價,全國共享”的時代真的來了。
在耗材集采“后環節”,招采子系統在監控醫療機構采購情況上擁有巨大優勢,包括中選耗材的采購進度、非中選耗材和可替代耗材采購情況等。
22年,湖北省多次對國采、省采落地執行情況進行監控,查出多家醫療機構未完成約定采購量,或采購非中選金額較大,甚至高于中選產品金額。
今年4月,江西鷹潭市對冠脈支架、人工關節等8批耗材集采中選產品采購完成情況進行通報,貴溪市人民院等33家醫療機構被點名。
在統一平臺的大數據精準化、實時化監測下,醫院采購不達標、違規使用非中選等行為將無處遁形。
各地對招采子系統的應用,已經深入到結算環節。
今年以來,湖南、天津、福建、青海等地相繼發文,明確醫用耗材帶量采購相關產品均執行醫保直接結算,全國推進醫保直接結算耗材貨款的省份更是達到了16個。
其中,京津冀“3+N”聯盟冠脈導引導絲類、冠脈導引導管類、冠脈擴張球囊類、冠脈藥物球囊類四類耗材執行醫保直接結算,實施范圍覆蓋21個省份,落地醫院數量達2506家!
隨著國家統一醫保信息平臺的落地,以及醫保基金與企業直接結算模式的逐步完善與推廣,醫保、醫院、供應商之間多年難解的“三角債”問題,有望從源頭徹底解決!
來源 | 醫療器械經銷商聯盟
聲明:轉載此文是為了傳遞更多信息。若侵權,請聯系我們。