
從三甲至基層!大批醫院嚴查醫藥代表拜訪

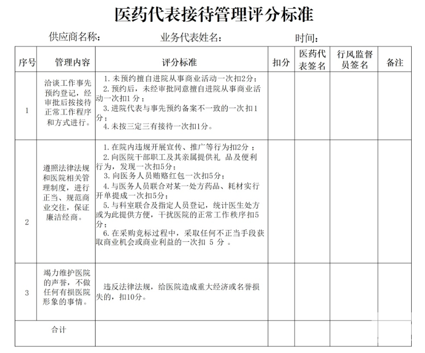
如近日成都醫學院第一附屬醫院(三甲)發布《醫藥代表接待管理規定》,明確規定:


不僅如此,醫院端針對醫藥代表的新型管理制度也開始落地執行,風險迎來空前加大!
啟用扣分制!
代表違規承擔全部刑事責任

-
以下違規行為累計超過三次直接扣10分,終止合作,取消供應商與本院一切業務往來。 -
累計扣分值達10分,終止合作,取消供應商與本院一切業務往來。

這并不是“危言聳聽”,目前針對醫藥代表的嚴管,已經從前端的拜訪,逐步延伸至后端的處罰。
下月起正式執行!
醫療行賄最高可判無期徒刑
據新華社報道,23年12月29日,第十四屆全國人民代表大會常務委員會第七次會議通過《中華人民共和國刑法修正案(十二)》,自2024年3月1日起施行。

修正案共計七處修改,其中四條涉及懲治行賄犯罪,三條涉及懲治民營企業內部腐敗犯罪,醫療領域行賄被列入從重處罰情形。

此次修改明確對一些嚴重行賄情形加大刑事追責力度。將刑法第三百九十條修改為:“對犯行賄罪的,處三年以下有期徒刑或者拘役,并處罰金;因行賄謀取不正當利益,情節嚴重的,或者使國家利益遭受重大損失的,處三年以上十年以下有期徒刑,并處罰金;情節特別嚴重的,或者使國家利益遭受特別重大損失的,處十年以上有期徒刑或者無期徒刑,并處罰金或者沒收財產。”
也就是說,針對行賄人員,情節特別嚴重的,最高可以判處無期徒刑。
隨著刑法修正案(十二)的修改及各地醫院跟進響應,行賄者入刑且重罰,將全面改變整個醫藥購銷生態體系,對醫藥代表的職業環境產生巨大變化。
來源:醫療器械經銷商聯盟、59醫療器械網
聲明:本文為轉載發布,僅做分享,文章中觀點僅代表原平臺作者觀點,與本平臺無關。若侵權或信息有誤,請聯系我們刪除。
成都醫博會小程序正式上線啦~
想了解更多展會資訊,及展商展品信息
掃描下方卡片進入小程序吧!

參展咨詢:028-8548 2506
長按識別,進入參觀登記界面
